La Storia di Restaurazione
Capitolo V - Il Periodo di Preparazione per il Secondo Avvento del Messia
Il periodo di preparazione per il Secondo Avvento del Messia sono i 400 anni che vanno dalla Riforma del 1517 fino alla fine della 1A Guerra mondiale nel 1918. Questa era si può suddividere in tre periodi: il periodo delle riforme religiose, il periodo della lotta fra religione ed ideologie, ed il periodo della maturità della politica, dell’economia e del pensiero.
Sezione 1
Il periodo delle riforme religiose (1517-1648)
Il periodo di 130 anni da quando Lutero iniziò la Riforma nel 1517, fino a quando la lotta fra nuova e vecchia religione finì col trattato di Westfalia, nel 1648, è chiamato “periodo delle riforme religiose”. I caratteri di questo periodo furono formati dal Rinascimento e dalla Riforma. Quando lo scopo della provvidenza che Dio intendeva realizzare attraverso la società medioevale fallì, il Rinascimento e la Riforma si assunsero la missione di guida per stabilire la “fondazione per ricevere il Signore del Secondo Avvento” mutando il corso della storia provvidenziale.
A causa della società feudale e della degradazione secolare della Chiesa cattolica nell’era medioevale, la natura originaria dell’uomo fu oppressa e fu soffocato il suo naturale sviluppo. La fede può realizzarsi solo attraverso una relazione verticale diretta fra l’individuo e Dio. L’intervento del papa e dei preti, insieme alle cerimonie formali ed alle leggi, repressero la libertà di quel tempo mentre il rigido sistema delle classi feudali non permetteva all’uomo di svolgere libere ed indipendenti attività religiose.
Spesso i religiosi conducevano un modo di vita lussurioso ed edonistico. Perciò, l’autorità papale divenne simile a quella del potere temporale e non fu più in grado di guidare la vita di fede delle persone.
L’uomo medioevale, bloccato da un simile ambiente, che gli impediva di restaurare la sua natura originaria inevitabilmente fu spinto a dirigersi verso questa restaurazione, distruggendo tali condizioni.
L’uomo fu creato per vivere attraverso l’azione di dare ed avere fra il carattere interiore e la forma esteriore. Perciò la natura originaria dell’uomo vuole soddisfare due desideri. Svolgendo la sua provvidenza di restaurazione per la ricreazione, Dio restaura prima ciò che è esteriore e poi ciò che è interiore.
L’uomo medioevale doveva restaurare la propria natura originaria, separandosi da Satana che l’aveva invaso a causa della degradazione dei papi, la cui missione interiore era quella di restaurare la “fondazione di fede”. Lo spirito guida del medioevo si divide nel movimento per restaurare l’Ellenismo, che era di tipo Caino, ed in quello per restaurare l’Ebraismo, che era di tipo Abele.
Il primo diede origine al Rinascimento, espressione dell’Umanesimo, mentre il secondo fece nascere la Riforma, per una rinascita del Teismo.
Verso il 2000 a.C. si era formata la Civiltà Minoica, centrata sull’isola di Creta, nel Mediterraneo. Questa civiltà espandendosi in Grecia, formò la sfera culturale ellenica, di tipo Caino, nel XI secolo a.C., il cui spirito guida fu appunto l’Ellenismo, centrato sull’Umanesimo. All’incirca nello stesso tempo, nell’Asia occidentale si formò la sfera culturale ebraica, di tipo Abele, il cui spirito guida fu l’Ebraismo, centrato sul teismo.
Questo fu il periodo del Regno unito. Se i re di quest’era avessero stabilito la “fondazione per ricevere il Messia”, ricevendolo quindi in quel tempo, la sfera culturale ebraica avrebbe potuto assorbire la sfera culturale ellenica, formando così una sfera culturale a livello mondiale. Invece questo non accadde per la loro mancanza di fede. Il periodo di tempo della loro sottomissione alla Grecia, dal 333 a.C. fino alla venuta di Gesù, fu il tempo in cui l’Ebraismo fu messo nella situazione di essere controllato dall’Ellenismo.
Se il popolo ebreo fosse diventato un’unità, centrato su Gesù, l’Impero Romano di quel tempo sarebbe potuto diventare il regno Messianico, centrato su Gesù. In questo caso, l’ebraismo avrebbe assorbito l’Ellenismo, formando una sfera culturale mondiale ebraica. Invece questo non si realizzò, perché gli ebrei rifiutarono Gesù, e così l’Ebraismo rimase sotto il controllo dell’Ellenismo. Dopo che il Cristianesimo fu riconosciuto ufficialmente nel 313 d.C. l’Ebraismo cominciò gradualmente a superare l’Ellenismo, formando infine le due grandi sfere culturali, Greco-ortodossa e della Chiesa cristiana d’occidente, nel 700 d.C.
Se nella società medioevale, i papi ed i re non fossero divenuti corrotti, la “fondazione per ricevere il Signore del Secondo Avvento” sarebbe stata stabilita in quel tempo, e l’Ebraismo avrebbe assorbito completamente l’Ellenismo, formando un’unica sfera culturale mondiale.
Invece la loro degradazione portò ad una invasione satanica dell’Ebraismo. Di nuovo Dio dovette svolgere la Sua provvidenza di separazione da Satana, facendo sorgere i movimenti per restaurare l’Ellenismo e l’Ebraismo. Questi sfociarono rispettivamente nel Rinascimento e nella Riforma.
In quest’era con l’avvento del Rinascimento, l’Ellenismo fu in una posizione di controllo dell’Ebraismo. Così questo periodo divenne quello in cui restaurare tramite indennizzo, come identità di tempo sostanziale, il periodo in cui l’Ellenismo ebbe controllo sull’Ebraismo. Solo se l’Ellenismo, di tipo Caino, si fosse sottomesso completamente all’Ebraismo, di tipo Abele, separandosi così da Satana, si sarebbe potuta compiere in quel tempo la fondazione di sostanza per ricevere il Signore del Secondo Avvento.
1. Il Rinascimento
È nella natura originaria dell’uomo ricercare la libertà, l’indipendenza della personalità, dell’intelligenza e della ragione, come pure capire la natura, la realtà, la scienza. L’uomo medioevale, la cui natura originaria era oppressa dall’ambiente sociale del sistema feudale, era ancor più ansiosamente alla ricerca di tutte queste cose, spinto dal desiderio esteriore della sua natura originaria. Così si cominciarono a studiare i classici dell’Ellenismo. L’antico spirito dell’Ellade era una ricerca esteriore della natura originaria dell’uomo: la ricerca della libertà umana, l’indipendenza della personalità, la dignità della ragione e dell’intelletto, la valorizzazione della natura, l’enfasi sulla realtà, l’esaltazione della scienza. Perciò esso corrispondeva al desiderio della natura originaria delle persone; il movimento per restaurare l’Ellenismo dette infine luce all’Umanesimo.
Rinascimento significa rinascita. Esso nacque in Italia all’inizio del XIV secolo, e fu dapprima un movimento di ritorno all’antica Grecia sull’imitazione dello spirito Ellenista. Si sviluppò poi fino a divenire un movimento di riforma della vita sociale medioevale riproducendo questa cultura classica. Andando al di là dell’aspetto culturale, si espanse come movimento di riforma coprendo tutti i problemi della società, politici, economici e religiosi. Esso divenne anche la forza esteriore che guidò il formarsi della società moderna. Il Rinascimento si sviluppò come movimento di riforma esteriore, coprendo ogni aspetto della società feudale, centrato sull’Umanesimo.
2. La Riforma religiosa
L’uomo medioevale ispirandosi all’Umanesimo, cominciò a ripudiare le cerimonie e i riti formali religiosi, e ad andare contro il sistema di classi feudali e l’autorità papale, che reprimevano l’indipendenza dell’individuo. Respinse pure la rigorosa vita di fede di quel tempo, per cui ogni problema doveva essere risolto sottoponendolo all’autorità papale; respinse l’attitudine di fede ascetica, fuori dal mondo, che ignorava la natura, la realtà e la scienza. Così alla fine la Cristianità medioevale si ribellò al papato.
L’uomo medioevale quindi non solo perseguì il desiderio esteriore della sua mente originaria, ma cominciò anche a ricercarne quello interiore. Si voleva la restaurazione dello spirito cristiano primitivo, in cui le persone centrate sugli Apostoli erano sincere e zelanti nel seguire la volontà di Dio. Questo è ciò che noi intendiamo per movimento di restaurazione dell’Ebraismo nell’era medioevale. Nel XIV secolo John Wycliffe, inglese, tradusse la Bibbia nella sua lingua, convinto che la fede dovesse basarsi sulla Bibbia stessa. Nello stesso tempo, egri denunciò la degradazione del clero.
Il movimento di riforma religiosa si sviluppò in Inghilterra agli inizi del XIV secolo ma fu un fallimento. Alcuni tentativi si ebbero in Italia alla fine del XV secolo, ma fallirono. Più tardi il papa Leone X cominciò a vendere indulgenze e così nel 1517 esplose la riforma, centrata su Martin Lutero. Il fuoco di questo movimento si sparse e si sviluppò grandemente in Francia, con Calvino, in Svizzera con Zwingli, e quindi in Inghilterra, Olanda ed in molti altri Paesi.
Il conflitto internazionale iniziatosi a causa del movimento protestante, continuò per più di 100 anni, finché la lotta fra vecchia e nuova religione fu definita dalla Guerra dei Trent’anni. Essa si svolse in Germania e finì nel 1648 col trattato di Westfalia. Questo sanciva la vittoria del Protestantesimo nel Nord Europa, mentre il Sud dell’Europa rimaneva sotto l’influenza del Cattolicesimo.
Sezione 2
Il periodo delle lotte fra religione ed ideologie (1648-1789)
Questo periodo copre i 140 anni dal trattato di Westfalia alla Rivoluzione Francese del 1789. L’uomo moderno non può evitare la divisione delle dottrine e le lotte fra i filosofi che deriva dalla libertà della religione e delle ideologie. La provvidenza di restaurazione si è svolta attraverso la divisione fra il tipo Caino e il tipo Abele, dal livello individuale a quello mondiale. Di conseguenza alla fine della storia umana questo mondo di corruzione deve essere diviso nel mondo comunista di tipo Caino e nel mondo democratico, di tipo Abele.
1. La visione della vita di tipo Caino
Il movimento antimedioevale del Rinascimento, sorto sulla base dell’Umanesimo attribuì poca importanza alla conversione a Dio e alla vita religiosa. Abbandonò cioè la visione medioevale della vita per cui la natura ed il corpo fisico erano visti come base del peccato, ed al contrario esaltò il valore e la dignità di questi elementi. L’uomo e la natura cominciano ad essere visti attraverso la critica razionale della ragione e dell’esperienza, e attraverso l’analisi dimostrativa. Questa visione della vita si sviluppò attraverso due forme metodologiche di conoscenza e di speculazione. Una è il razionalismo che usa il metodo deduttivo, l’altra è l’empirismo che usa il metodo induttivo.
Il razionalismo, il cui padre è Cartesio, affermò che ogni verità può essere ricercata solo tramite la ragione di cui l’uomo è dotato fin dalla nascita. I razionalisti ruppero con la tradizione storica, e vollero negare Dio, il mondo e persino se stessi.
D’altra parte l’empirismo, il cui padre è Francesco Bacone, stabilì che ogni verità può essere ricercata solo attraverso l’esperienza; la mente umana deve divenire “tabula rasa” rimuovendo ogni preconcetto, e solo così essa può iniziare a comprendere ogni nuova verità, attraverso l’esperienza e l’osservazione. Così, sia l’ideologia razionalistica, che considera la ragione umana staccata da Dio, sia quella empirista o realista, centrata sull’uomo e basata sull’esperienza, rigettano il misticismo. Sia l’una che l’altra, razionalizzando e focalizzandosi sulla vita umana, staccarono l’uomo ed il Creato da Dio.
Il Rinascimento, in queste due correnti derivate dall’Umanesimo, fece nascere una visione della vita che frenava l’uomo nel seguire la via di Dio in accordo alla sua aspirazione interiore, mentre aprì la via al lato satanico spingendo l’uomo a seguire solamente la sua aspirazione esteriore. Questa corrispondeva alla visione della vita di tipo Caino. Essa, all’inizio del XVIII secolo sconvolse la storia e la tradizione, giudicò ogni sforzo umano in base al razionalismo e al realismo, respingendo completamente ciò che non era comprensibile alla ragione, e negò Dio mettendo enfasi sulla realtà razionale della vita. Questo fu il pensiero dell’Illuminismo. Esso fiorì sulla base dell’empirismo e del razionalismo e divenne la forza che motivò la Rivoluzione Francese. Influenzata da questa visione della vita di tipo Caino si originò in Inghilterra la dottrina deista iniziata da Edward Herbert.
All’inizio del XIX secolo Hegel elaborò una chiara e completa esposizione della filosofia idealista. Ma questa filosofia, quando fu influenzata dall’ateismo e dal materialismo che emersero in Francia sulla base dell’Illuminismo, diede origine alla sinistra hegeliana. I suoi appartenenti capovolsero la logica di Hegel e sistematizzarono la filosofia del materialismo dialettico che motivò il mondo comunista odierno. D.F. Strauss, scrisse “La biografia di Gesù” e Feuerbach “L’essenza del Cristianesimo”. La loro teoria divenne il terreno di cultura del materialismo. Karl Marx e Friedrich Engels sostennero il materialismo dialettico e unirono ateismo e materialismo. In definitiva la visione della vita di tipo Caino maturò fino a formare il mondo comunista odierno.
2. La visione della vita di tipo Abele
Il movimento per restaurare l’Ebraismo motivò la Riforma religiosa. Attraverso questo movimento, la filosofia e la religione stabilirono una visione della vita volta verso la natura originaria dell’uomo; questa la definiamo la visione della vita di tipo Abele da un punto di vista filosofico.
Emmanuel Kant (1724-1804) iniziò la “filosofia Critica”, scoprendo un nuovo compito per la filosofia: l’indagine critica sui poteri ed i limiti della ragione umana (criticismo). Essa assorbì lo sperimentalismo ed il razionalismo, in confitto l’uno contro l’altro, ed analizzò filosoficamente il desiderio della natura originaria dell’uomo, che ricerca sia la conoscenza interiore che esteriore, aprendo così la strada alla visione della vita di tipo Abele, dal punto di vista filosofico.
Secondo Kant, le nostre svariate sensazioni avvengono tramite il contatto con gli oggetti esterni. Questo fenomeno può darci però solamente il concetto di ciò che si è conosciuto, ma non può realizzare la conoscenza stessa. Per far questo, vi deve essere una certa forma che unifichi i vari concetti (che sono posteriori ed empirici), secondo una sostanziale relazione. Questa forma è la vera soggettività di noi stessi. Perciò, si dice che la conoscenza è realizzata quando le diverse sensazioni derivanti dagli oggetti sono state integrate ed unificate dalla forma soggettiva a noi propria (inerente e trascendente), in accordo all’azione spontanea della nostra forza di pensiero e della nostra consapevolezza spirituale. Così, Kant rovesciò l’esistente teoria, per cui la soggettività era determinata dall’oggetto, stabilendo viceversa che era la soggettività a determinare l’oggetto. Specialmente Hegel contribuì a sviluppare questo nuovo aspetto della filosofia. Il loro idealismo formò, in campo filosofico, la visione della vita di tipo Abele.
In campo religioso, nacque un nuovo movimento che mise enfasi sulle esperienze mistiche piuttosto che sulle dottrine ed i formalismi, dando grande importanza alla passione religiosa ed alla profonda vita interiore dell’uomo. Esempi rappresentativi di questa corrente sono: il Pietismo, di Philipp Spener, tedesco, ed il Metodismo, dei fratelli Wesley, inglesi. In Inghilterra nacquero i Quaccheri, il cui fondatore fu George Fox. Altro grande spiritualista fu Emmanuel Swedenborg.
Sezione 3
Il periodo della maturità della politica, dell’economia e delle ideologie (1789-1918)
Le concezioni della vita di tipo Caino e di tipo Abele, maturarono nelle loro rispettive direzioni, formando così due tipo di mondo, Caino e Abele. La politica, l’economia e le ideologie si svilupparono pure ad uno stadio precedente il loro cambiamento nella società ideale.
1. La Democrazia
Nel precedente capitolo abbiamo considerato la democrazia dal punto di vista dello sviluppo storico. Questo, però, ci ha mostrato solo le cause esteriori che l’hanno determinata. Ora, invece, vorremmo esaminare le cause interiori e su quale base ideologica si è formata la democrazia moderna. Come già detto, se nel periodo dell’impero Cristiano, il regno spirituale, centrato sul papa, e quello sostanziale, basato sull’imperatore, si fossero uniti, realizzando così una società monarchica, adatta per ricevere il Messia, la società feudale sarebbe finita in quel tempo. Invece, per il loro fallimento, la provvidenza fu prolungata, e la storia politica, economica e religiosa, prese corsi separati.
Il potere politico incominciò a declinare dopo le crociate, diviso fra i vari signori feudali del periodo medioevale, e divenne ancora più debole all’inizio dell’Illuminismo, dopo essere passato attraverso il Rinascimento e la Riforma. Nel mezzo del XVII secolo, dopo una graduale trasformazione, i vari feudi si riunirono sotto il dominio del re, e si formò uno stato assoluto, con la centralizzazione del potere politico e amministrativo. Iniziò così il periodo della monarchia assoluta, dove, secondo il principio del “diritto divino del re”, il re ebbe appunto un potere assoluto. Questo, principalmente, fu determinato dal fatto che la borghesia doveva unirsi al re per poter combattere il potere delle classi feudali. Inoltre, si sentiva la necessità di una forte identità nazionale, superiore al sistema feudale, per poter controllare lo svolgersi dell’attività commerciale, ed a questa nascente borghesia serviva che la politica economica mercantile fosse protetta e supervisionata adeguatamente dallo stato, per il benessere della comunità.
D’altra parte, secondo lo sviluppo della provvidenza di restaurazione, alla società feudale avrebbe dovuto subentrare una società monarchica dal lato celeste. Invece, al contrario, per il fallimento dei papi e dei re anche di questa era, la società, centrata su di loro, divenne una società monarchica dal lato di Satana, seguendo il corso che Satana aveva tracciato in precedenza. Ora, sempre dal punto di vista della provvidenza di restaurazione, vediamo quali sono stati gli orientamenti di questa società monarchica assoluta. Dal momento che la società feudale medioevale andò contro sia all’Ebraismo che all’Ellenismo, queste due ideologie lavorarono ambedue per abbattere questa società e stabilire due tipi di società, basate sulle due visioni della vita, di tipo Abele e di tipo Caino.
Allo stesso modo, la società monarchica assoluta si sviluppò tramite il seguente corso. Ostacolando la libertà di fede, ottenuta con la Riforma, andò contro lo scopo della visione della vita di tipo Abele. Il sistema feudale, ancora radicato in questa società, fu un grande ostacolo per lo sviluppo della borghesia, guidata, più che altro, dal materialismo e dall’ateismo. Questo, quindi, non permise nemmeno alla visione della vita di tipo Caino di raggiungere pienamente il suo scopo. Perciò, entrambe lottarono per abbattere la società monarchica, formando infine due tipi di società, una comunista e l’altra democratica, basate su due tipi di democrazia, una di tipo Caino e l’altra di tipo Abele.
(1) La Democrazia di tipo Caino.
Essa nacque con la Rivoluzione Francese. La Francia assisteva allora allo sviluppo dell’Illuminismo, e si dirigeva sempre più verso una visione di tipo Caino, atea e materialista. I cittadini, così influenzati, cominciarono a considerare le contraddizioni dell’assolutismo. Così, il desiderio di eliminare le strutture del vecchio sistema, ancora profondamente radicate nella società assolutista, raggiunse il culmine. Nel 1789 iniziò la Rivoluzione, che doveva abbattere, in accordo alle idee illuministe, la classe feudale dominante e la stessa monarchia assoluta, proclamando nel contempo la democrazia, la libertà, l’uguaglianza, la fratellanza, ed abolendo i privilegi feudali della nobiltà e del clero, nei confronti del terzo stato e della borghesia. Per merito suo, fu redatta la “Dichiarazione dei diritti dell’uomo”, e la democrazia fu stabilita in Francia.
Però, dal momento che essa scaturì dall’idea illuminista, sviluppatasi poi nell’ideologia materialista, ed abbatté la società assolutista per stabilire la visione della vita di tipo Caino, noi la definiamo democrazia di tipo Caino. Non a caso, sia Denis Diderot (1713-1784) che D’Alambert (1717-1783), i pensatori della Rivoluzione Francese, erano seguaci della corrente atea e materialista. Osservando poi i risultati di questa rivoluzione, è evidente che questa democrazia deviò verso il totalitarismo, piuttosto che realizzare l’uguaglianza e la libertà dell’individuo.
Questo imporsi della visione di tipo Caino, bloccò completamente la via alla ricerca interiore dell’uomo, permettendogli di sviluppare solamente, sempre di più, la parte esteriore. Iniziando da questo punto, la visione della vita di tipo Caino, concretatasi nei sistemi marxista e leninista, si sviluppò, fino a formare l’attuale mondo comunista.
(2) La democrazia di tipo Abele.
La democrazia realizzata negli Stati Uniti ed in Inghilterra è differente, anche nelle cause, da quella nata dalla Rivoluzione Francese. La prima, infatti, è la democrazia di tipo Abele, realizzata da ferventi cristiani, frutto della visione della vita di tipo Abele. Essa si stabilì con la loro vittoria sull’assolutismo, contro il quale lottarono per ricercare la libertà di fede. La seconda, invece, è di tipo Caino, realizzatasi attraverso il diffondersi dell’ateismo e del materialismo, prodotti dalla visione della vita di tipo Caino.
Vediamo come la democrazia si realizzò in Inghilterra e negli Stati Uniti. A causa del rigido assolutismo di Carlo I, anche riguardo alla religione nazionale, molti puritani inglesi si recarono in altre nazioni europee o nel Nuovo Continente, alla ricerca della libertà di fede. Precedentemente, in Scozia, una parte dei puritani perseguitati stabilirono, con il “Patto del Popolo” (1640) di opporsi al re. In Inghilterra inoltre i puritani, che avevano membri in parlamento, iniziarono la Rivoluzione puritana, guidata da Oliver Cromwell (1642). In seguito, poiché con Giacomo II (1685) si aggravò l’assolutismo, Guglielmo D’Orange, suo genero, in quel momento governatore d’Olanda, sbarcò in Inghilterra con la sua armata (1688), onde proteggere la libertà di fede ed i diritti civili, ascendendo al trono senza spargimento di sangue. Egli riconobbe l’indipendenza del parlamento, approvando la “Dichiarazione del Diritti” (1689), redatta dal parlamento stesso.
Questa dichiarazione fu la base della costituzione inglese. Poiché questa rivoluzione avvenne incruentemente, fu definita la “Rivoluzione Gloriosa”. Naturalmente, essa avvenne anche per cause sociali, principalmente poiché la borghesia voleva rendersi indipendente dai grandi proprietari terrieri, come i nobili ed i preti; lo scopo principale rimane però quello di ottenere una liberazione interiore e la libertà di fede.
In seguito, i puritani, oppressi sotto il regime imperiale assolutista, emigrarono in gran numero in America, per ottenere completamente questa libertà di fede, e, nel 1776, essi contribuirono grandemente a fondarvi una nazione indipendente, stabilendo la Democrazia americana.
2. Il significato della separazione dei tre poteri
L’idea della separazione dei poteri fu formulata da Montesquieu (1689-1755) tra i più autorevoli esponenti dell’Illuminismo, al fine di decentralizzare il potere nazionale ed impedire che potesse essere concentrato in un solo individuo o in un solo gruppo, così come accadde col sistema politico retto dall’assolutismo.
Originariamente, questo concetto doveva essere la struttura della società ideale, dal lato divino, ma come è successo per tutti i corsi della provvidenza di restaurazione, esso fu prima realizzato dal lato satanico, sotto una pseudo-forma dei Principi. Consideriamo ora come dovrebbe essere la struttura della società ideale.
Per un certo periodo, il re aveva avuto tutti i poteri, legislativo, esecutivo e giudiziario, esercitando pure la funzione dei partiti politici. In seguito, il re conservò i tre poteri, mentre le chiese, centrate sul papa, svolgevano il ruolo dei partiti politici. Con la Rivoluzione Francese, si ebbe la divisione dei tre poteri, mentre i nuovi partiti politici cominciarono a svolgere la loro propria missione. Essi, stabilendo il sistema politico costituzionale democratico, avrebbero potuto infine realizzare il modello della società ideale.
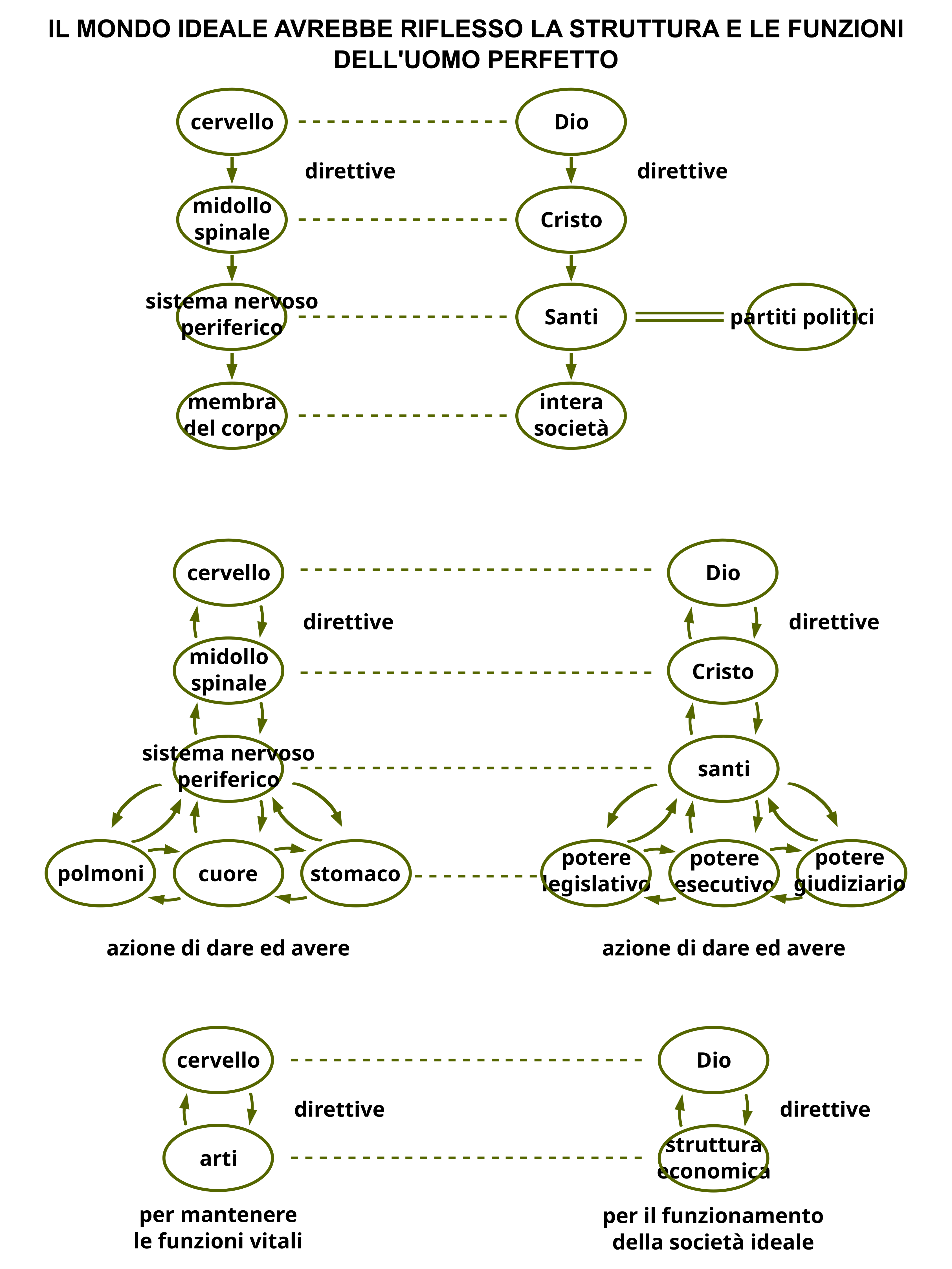
Però, per il momento, questa società è come un uomo caduto, non ancora restaurato, e naturalmente non può svolgere le funzioni per cui è stata formata. Per fare un paragone, i partiti politici, senza conoscere la volontà di Dio, sono come un sistema nervoso non più collegato al cervello. Quindi, dal momento che la costituzione non è stata fatta dalle parole di Dio, i tre poteri, legislativo, esecutivo e giudiziario, sono come tre organi del corpo umano che, separati dal sistema nervoso, non possono più percepire e rispondere alle direttive del cervello; essendo privi di ordine e di armonia, finiranno coll’ostacolarsi e danneggiarsi l’un l’altro.
Perciò, lo scopo del Secondo Avvento del Messia è di permettere all’attuale sistema politico, che riflette la struttura dell’uomo caduto, di estrinsecare completamente la sua funzione originaria, centrata sulla volontà di Dio, connettendolo con una perfetta “spina dorsale”, il Messia.
3. Il significato della rivoluzione industriale
L’ideale di Dio per il creato non si realizzerà semplicemente formando una società senza peccato. L’uomo, per realizzare la benedizione di Dio riguardante il dominio sulla creazione (Gn. 1:28), deve realizzare un ambiente sociale perfetto. Perciò, alla fine della storia, dovrà apparire una Parola che possa eliminare la nostra ignoranza spirituale, mentre la scienza dovrà essere così sviluppata da poter far questo nei riguardi della realtà fisica, realizzando così una società scientifica ad un livello che precede il sorgere di una società ideale.
L’organizzazione economica della società ideale deve riflettere la struttura di un corpo umano perfetto. Perciò, produzione, distribuzione e consumo, in questa società, devono avere una relazione organica, secondo l’azione di dare ed avere, proprio come avviene fra stomaco, cuore e polmoni, nel corpo umano. Di conseguenza, non dovrebbe esistere una deleteria concorrenza per la conquista dei mercati, causata da un’eccessiva produzione, né tanto meno accumuli di beni ed esagerati consumi, causati da una disarmonica distribuzione, che portano un danno allo scopo dell’insieme.
L’enorme sviluppo della produzione, come conseguenza della Rivoluzione industriale, stimolò l’Inghilterra a ricercare nuove colonie, sia per collocare i suoi prodotti, sia per l’approvvigionamento di materie prime. In questo modo, la Rivoluzione industriale portò avanti non solo la missione di restaurazione dell’ambiente esterno per la società ideale, ma anche quella di restaurazione interiore, permettendo una diffusione del Vangelo in ogni parte del mondo, tramite i missionari che si recavano nei nuovi territori.
4. Il rafforzamento delle potenze e la spartizione delle colonie
5. La rivoluzione religiosa, politica e industriale dopo il Rinascimento
Questi tre stadi di rivoluzione nei tre campi della religione, della politica e dell’economia che seguirono ai tre stadi del Rinascimento, sono il corso necessario per la realizzazione della società ideale in accordo alle leggi di sviluppo in tre stadi.
Sezione 4
Le grandi guerre mondiali
1. La causa delle guerre mondiali dal punto di vista della provvidenza di restaurazione tramite indennizzo
Proprio come vi sono cause sia esteriori che interiori nelle azioni umane, così deve essere anche per le guerre mondiali:
(1) Esse rappresentano l’ultima lotta di Satana nel tentativo di impedire che gli venga tolta la sua sovranità.
Nel corso di restaurazione per Canaan a livello nazionale, centrato su Mosè, Satana spinse il Faraone a condurre la sua ultima lotta contro il popolo di Israele, che stava per lasciare l’Egitto. Perciò il lato di Dio lo colpì con tre grandi miracoli. Allo stesso modo, alla fine della storia, Satana combatterà la sua ultima lotta contro il popolo di Dio, che starà per iniziare il suo corso a livello mondiale per la restaurazione di Canaan. Quindi, tre guerre mondiali colpiranno Satana.
(2) Poiché Satana ha realizzato in precedenza e senza i Principi un tipo di mondo in cui Dio avrebbe realizzato le sue tre grandi benedizioni per l’uomo, le guerre mondiali sono inevitabili per stabilire le condizioni di indennizzo a livello mondiale per restaurare le tre grandi benedizioni di Dio. Tre guerre devono avvenire per colpire nei tre stadi il mondo senza Principi, che imita il modello di realizzazione delle tre grandi benedizioni, centrate su Satana.
(3) Le guerre mondiali sono inevitabili affinché gli uomini possano superare le tre tentazioni che Satana fece a Gesù, su base mondiale.
(4) Esse sono inevitabili per stabilire la condizione di indennizzo a livello mondiale per la restaurazione della sovranità celeste. Dio divide questo mondo caduto in due tipi di mondo, Caino e Abele, e fa sì che il mondo celeste di tipo Abele colpisca il mondo satanico di tipo Caino, restaurando così a livello mondiale, tramite indennizzo l’atto di Caino che uccise Abele.
2. La 1A Guerra mondiale
(1) Riassunto della provvidenza per la 1A Guerra mondiale.
Nazioni di tipo Abele |
Nazioni di tipo Caino |
|
Politica |
Governo democratico basato su una democrazia di tipo Abele |
Governo totalitario basato su una democrazia di tipo Caino |
Economia |
Nazioni a capitalismo avanzato |
Nazioni a capitalismo meno avanzato |
Religione |
Nazioni cristiane |
Nazioni anti-cristiane |
(2) Che cosa determina il lato di Dio e quello di Satana?
Metro di giudizio: la direzione della provvidenza di restaurazione di Dio. Colui che prende la stessa posizione di Dio o che, al limite, agisce favorendo la Sua provvidenza, è dal lato di Dio. Chi agisce in modo contrario alla provvidenza di Dio è dal lato di Satana.
Esempi: |
Mosè uccise un egiziano. |
Quando una determinata religione, pur avendo come scopo la realizzazione del bene, blocca la via alla religione che deve realizzare la missione finale di Dio viene a trovarsi dal lato di Satana.
Il Cristianesimo fu stabilito come religione centrale con la missione finale di realizzare lo scopo di tutte le religioni. Perciò, qualsiasi cosa blocchi la via al Cristianesimo, appartiene al lato di Satana.
(3) Le cause della 1A Guerra mondiale dal punto di vista della provvidenza di restaurazione.
a) Essa ebbe lo scopo di stabilire le condizioni di indennizzo a livello di formazione per restaurare le tre benedizioni di Dio.
Il Kaiser della Germania, Guglielmo II, che provocò questa guerra, fu la figura di tipo Adamo, con una individualità perfetta, allo stadio di formazione, dal lato di Satana, e realizzò la seconda benedizione sostenendo il pangermanesimo. Egli realizzò pure la terza benedizione, dal lato satanico, pensando di dominare il mondo attraversò una politica di conquista.
Perciò il lato celeste doveva stabilire le condizioni di indennizzo a livello di formazione per restaurare il mondo di Dio, colpendo il lato di Satana.
b) Perché gli uomini superassero la prima tentazione di Gesù a livello mondiale. Il lato di Dio stabilì la fondazione affinché il Signore del II Avvento nascesse e restaurasse la sua perfetta individualità, realizzando la condizione di indennizzo per restaurare a livello mondiale la prima benedizione di Dio all’uomo.
c) Per stabilire la fondazione, allo stadio di formazione, per la restaurazione della sovranità celeste. Il lato di Dio stabilì una vasta e solida base politica ed economica, cristianizzando il mondo.
(4) Risultati della prima guerra mondiale dal punto di vista della provvidenza di restaurazione.
a) Fu stabilita la condizione di indennizzo, allo stadio di formazione, per restaurare a livello mondiale le tre benedizioni di Dio per l’uomo.
b) Fu stabilita la condizione d’indennizzo per restaurare a livello mondiale la prima benedizione di Dio per l’uomo e la fondazione sulla quale il SSA, il secondo Adamo, poteva nascere.
Da allora iniziò il periodo di formazione per il ministero del SSA.
c) Fu stabilita la fondazione, allo stadio di formazione, per restaurare la sovranità celeste.
d) Si creò il mondo comunista, centrato su Stalin, che era la rappresentazione simbolica del SSA dal lato di Satana.
3. La 2A Guerra mondiale
(1) Scopo provvidenziale della 2A Guerra mondiale.
La democrazia stabilì la formazione di vittoria allo stadio di crescita abbattendo il totalitarismo, che bloccava la via alla natura originaria dell’uomo.
(2) Cos’è il totalitarismo?
Esso è una ideologia politica che nega la dignità dell’individualità dell’uomo e proibisce la libertà di parola, d’incontro e di associazione. Inoltre, in esso non vi è posto per i basilari diritti umani per quanto riguarda lo stato ed il sistema parlamentare, che sono le basi dell’ideologia politica democratica. Esso vuole che ogni individuo o gruppo esista per il beneficio e lo sviluppo della nazione e dello stato. Il principio basilare del totalitarismo è di concentrare ogni autorità nelle mani di un solo uomo.
(3) Nazioni dal lato di Dio e dal lato di Satana nella 2A Guerra mondiale.
LATO DI DIO |
LATO DI SATANA |
America, Inghilterra, Francia |
Germania, Italia, Giappone |
Democrazia basata sulla visione di tipo Abele |
Totalitarismo basato sulla visione di tipo Caino |
Cristiane |
Anticristiane |
(4) Il motivo per cui il lato di Dio e quello di Satana si fronteggiano, ognuno con tre potenze dalla sua parte.
Fu a causa della caduta di tre esseri, Adamo, Eva e l’Arcangelo che le tre benedizioni di Dio non furono realizzate.
Perciò, per restaurare tramite indennizzo queste benedizioni, vi deve essere la partecipazione di tre entità. Dio realizzò la provvidenza di salvezza spirituale tramite l’unione di tre entità, Gesù, lo Spirito Santo e l’Arcangelo. Le guerre mondiali, che devono restaurare le tre benedizioni, devono avere come protagoniste tre nazioni dal lato di Dio e tre dal lato di Satana, come simboli di Adamo, Eva e l’Arcangelo.
Lato di Dio |
Lato di Satana |
|
Adamo - Eva - Arcangelo |
Adamo - Eva - Arcangelo |
|
1A Guerra mondiale |
America - Inghilterra - Francia |
Germania - Austria - Turchia |
2A Guerra mondiale |
America - Inghilterra - Francia |
Germania - Giappone - Italia |
Per quale motivo l’Unione Sovietica, che era una nazione dal lato satanico, si unì al lato celeste? Quando la società medioevale, centrata sul papa, si trovò in una posizione in cui non avrebbe mai raggiunto lo scopo della provvidenza di restaurazione, Dio dovette svolgere la Sua provvidenza in modo da realizzare alla fine due tipi di mondo, comunista e democratico, dividendo quella società in due parti, basate rispettivamente sulla visione della vita di tipo Caino e di tipo Abele. Nel corso della storia, le società feudale, monarchica, imperialistica, bloccarono la via, di volta in volta, tanto al lato satanico quanto a quello divino, impedendo ad entrambi di realizzare i rispettivi mondi ideali. Perciò, le due parti, satanica e divina, in dati momenti della storia, agirono entrambe per mutare la società. Infatti, per realizzarsi completamente, anche il lato satanico deve lottare per eliminare la vecchia società, quando essa è di ostacolo per il progresso della visione della vita di tipo Caino.
Da questo punto di vista, il totalitarismo, durante la 2A Guerra mondiale, fu un ostacolo sia per il lato di Dio che per quello di Satana. Perciò, Dio dovette permettere, anche se temporaneamente, al lato satanico di realizzare il mondo comunista. Quindi, Dio permise che il comunismo desse rapidamente i suoi frutti, tramite l’Unione Sovietica, la quale, insieme alle nazioni dal lato di Dio, eliminò le nazioni totalitarie. Però, non appena finì la guerra, i due mondi, comunista e democratico, si divisero immediatamente.
(5) Le cause della 2A Guerra mondiale dal punto di vista della provvidenza di restaurazione.
a) La prima delle cause interiori che determinò la guerra fu la necessità di dover stabilire, a livello mondiale, le condizioni d’indennizzo, allo stadio di crescita, per restaurare le tre benedizioni di Dio. Dio, mandando Gesù, il secondo Adamo, cercò di restaurare il mondo attraverso il compimento delle tre benedizioni, centrate su Gesù. Purtroppo, Gesù realizzò questo solo spiritualmente. Satana realizza sempre il suo mondo in precedenza, sul modello di quello divino. Perciò, alla fine della storia, si è realizzato un mondo contro i Principi, sul modello delle tre benedizioni realizzate allo stadio di crescita, centrate su di una figura di tipo Gesù, ma dal lato satanico. Di conseguenza, Dio dovette stabilire le condizioni di indennizzo, a livello mondiale, per restaurare allo stadio di crescita, un mondo con le benedizioni centrate su Dio. Per far questo Egli doveva colpire questo mondo satanico, e, quindi, la 2A Guerra mondiale fu inevitabile.
La figura di tipo Gesù dal lato satanico era Hitler. Per questo, la sua vita fu molto simile a quella di Gesù, anche se il suo scopo era esattamente opposto. Ad esempio, il desiderio di realizzare un unico mondo, la morte miserabile, il mancato ritrovamento del cadavere. Di conseguenza, Hitler, che provocò la guerra, era la figura di tipo Adamo dal lato satanico e realizzò in questo senso la perfetta individualità. L’imitazione delle altre due benedizioni, ossia la moltiplicazione dei figli ed il dominio sul creato, fu da lui realizzata tramite l’esaltazione della razza ariana e una politica di egemonia mondiale. In questo modo, egli creò un mondo contrario ai Principi, che seguiva lo schema di realizzazione delle tre benedizioni, allo stadio di crescita, dal lato di Satana. Quindi, il lato di Dio doveva realizzare le condizioni d’indennizzo allo stadio di crescita, per restaurare il mondo, tramite la perfezione delle tre benedizioni, con la vittoria nella 2A Guerra mondiale.
b) Affinché gli uomini superassero la seconda tentazione di Satana a Gesù, a livello mondiale.
Proprio come Gesù stabilì la fondazione di restaurazione dei figli, superando la seconda tentazione, il mondo dal lato di Dio doveva realizzare la fondazione a livello mondiale dal lato di Dio vincendo nella 2A Guerra mondiale.
c) Per stabilire la fondazione a livello di crescita per la restaurazione della sovranità di Dio.
(6) Risultati della 2A Guerra mondiale dal punto di vista della provvidenza di restaurazione.
Il fatto che Hitler (il personaggio di tipo Gesù dal lato di Satana) e il suo paese fossero distrutti, e il mondo comunista, centrato su Stalin (il personaggio che rappresentava il SSA dal lato di Satana) si stabilisse su base mondiale, mostra che il tempo del regno spirituale centrato su Gesù risorto era passato ed era venuto il momento di costruire un nuovo cielo ed una nuova terra, centrati sul SSA.
Così, dopo la 2A Guerra mondiale siamo entrati nello stadio di crescita per il ministero del SSA. Molte persone, quindi, hanno ricevuto rivelazioni riguardanti il ritorno di Cristo e si sono avute manifestazioni spirituali in ogni parte del mondo. Tutte le religioni costituite si sono secolarizzate, aumentando la confusione e la divisione, e perdendo la loro forza spirituale.
4. La 3A Guerra mondiale
(1) È inevitabile la 3A Guerra mondiale?
All’inizio Dio creò i primi due esseri umani e li benedisse dicendo: “Crescete, moltiplicatevi, riempite la terra e rendetela soggetta” (Gn. 1:28). Però, a causa della caduta, Dio fu costretto a permettere che Satana realizzasse il suo mondo, contrario ai Principi, sullo schema di realizzazione di queste benedizioni. D’altra parte, in accordo alla Sua provvidenza di restaurazione, Egli ha sempre operato in modo da riportare tutti gli uomini a Sé. Quindi, alla fine della storia, sia il lato di Dio che quello di Satana, cercheranno di dominare il mondo. Per questo il mondo comunista e quello democratico si fronteggiano, e se le passate guerre mondiali sono state necessarie per dividere il mondo in questo modo, la prossima avrà come scopo la loro unificazione. Quindi, una 3A Guerra mondiale è inevitabile. Però, vi sono due modi in cui essa potrà essere combattuta:
a) Il primo è di sottomettere ed unificare il lato satanico con le armi. Però, poiché il mondo ideale che si avrà dopo questa unificazione, deve essere un mondo in cui l’intera umanità dovrà vivere nella gioia, esso non potrà mai essere realizzato sottomettendo il nemico solo esternamente, con l’uso delle armi. È necessario quindi che ogni persona sia sottomessa anche interiormente in modo che ognuno possa provare gioia dal profondo del cuore. Per poter realizzare questo, deve apparire una ideologia assolutamente completa, in grado di soddisfare il desiderio della natura originaria dell’uomo.
b) Il secondo sistema, è di sottomettere ed unificare il mondo satanico direttamente, con una lotta completamente interiore, ideologica, senza uso delle armi. L’uomo è un essere razionale, e quindi il mondo di perfetta unità sarà realizzato solo quando gli uomini si uniranno attraverso la ragione.
Il successo od il fallimento della realizzazione della parte di responsabilità dell’uomo, deciderà quale tipo di guerra porterà ad un mondo unito.
Da dove verrà la nuova ideologia necessaria per realizzare questo mondo unito? Non possiamo aspettarci che l’ideologia, in grado di condurre l’intera umanità ad un unico mondo ideale, possa provenire dal mondo comunista, basato sulla visione della vita di tipo Caino, che sta bloccando lo sviluppo interiore della natura originaria dell’uomo. Quindi, essa nascerà dal mondo democratico, basato sulla visione della vita di tipo Abele. Però, finora, non vi è stata nessuna ideologia, nel mondo democratico, capace di opporsi validamente a quella comunista.
Chiaramente, dunque, dovrà apparire una nuova ideologia basata su una nuova espressione di verità. Come è sempre successo nel corso della storia, quando questa nuova verità apparirà, si troverà in apparente contrasto con le verità precedenti, considerate le uniche valide. Così, anche all’interno del mondo democratico, le persone si divideranno in due correnti, una di tipo Abele, l’altra di tipo Caino, in lotta fra di loro. Solo quando questa nuova verità risulterà vittoriosa nel mondo democratico potrà sottomettere l’ideologia comunista, creando così un unico mondo, basato su di essa.
Satana, conoscendo in precedenza questo piano di unificazione, ha fatto nascere una falsa ideologia, che imita quella vera, nel tentativo di unire l’intera umanità a sé. Questa “verità” satanica è il materialismo dialettico. Esso nega ogni esistenza spirituale, sostenendo la propria teoria razionalista. Questa ideologia, tentando di provare che Dio non esiste, alla fine porterà se stessa all’autodistruzione, negando, come logica conseguenza, l’esistenza dello stesso Satana. In realtà, Satana sa bene di dover perire, alla fine della storia. Pur sapendo questo, egli, fino all’ultimo, cercherà di negare Dio, anche sacrificando se stesso. Questa negazione è, in definitiva, il centro del materialismo dialettico. Perciò, il lato di Dio non sarà mai in grado di sostenere l’attacco della teoria di Satana, fin quando non accetterà totalmente la verità capace di vincerla. Quindi, nella storia della provvidenza di restaurazione, il mondo democratico ha il compito di proclamare e diffondere questa completa verità.
(2) Riassunto della provvidenza per la 3A Guerra mondiale.
La 3A Guerra mondiale è la guerra finale, in cui Dio intende restaurare il mondo ideale, facendo sì che il mondo democratico sottometta quello comunista. Attraverso la 3A Guerra mondiale deve essere stabilita la fondazione democratica a livello di perfezione, realizzando la perfetta visione della vita di tipo Abele, in accordo alla nuova verità. Così l'umanità sarà guidata alla realizzazione di un unico mondo. Questa è la guerra finale in cui restaurare tramite indennizzo, orizzontalmente, tutto ciò che fu invaso da Satana.
(3) Le cause della 3A Guerra mondiale dal punto di vista della provvidenza di restaurazione.
a) Essa servirà per stabilire, a livello mondiale, le condizioni d’indennizzo, allo stadio di perfezione, in modo da restaurare le tre benedizioni di Dio all’uomo. A causa della mancanza di fede del popolo ebreo, la provvidenza di restaurazione, centrata su Gesù, fu compiuta solo spiritualmente. Perciò, Cristo deve ritornare sulla terra per restaurare, fisicamente e spiritualmente, un mondo in cui le tre benedizioni siano realizzate. Per questo Satana cerca, come sempre, di realizzare il suo mondo, fuori dai Principi, imitando quello che sarà portato dal SSA. Di conseguenza, alla fine della storia, si vedrà un mondo contro i Principi, sullo schema di realizzazione delle tre benedizioni, basato su una figura che imiterà il SSA dal lato satanico.
Stalin fu il personaggio che rappresentava il SSA, dal lato satanico. Egli fu l’uomo di individualità perfetta, dal lato di Satana, ed imitò la moltiplicazione dei figli, spingendo i suoi seguaci ad unirsi attorno a lui per combattere il mondo democratico. Infine, avendo come modello la benedizione per il dominio del creato, stabilì una politica di dominio bolscevico sul mondo. In questo modo egli imitò, dal lato satanico, le tre benedizioni di Dio all’uomo.
b) La terza guerra mondiale permetterà agli uomini dal lato di Dio di superare, a livello mondiale, la terza tentazione di Satana a Gesù. Quindi, centrato sulla tentazione patita da Gesù, il lato divino deve stabilire le condizioni d’indennizzo per restaurare, a livello mondiale, la terza benedizione di Dio, vincendo questa guerra. Ossia, come Gesù stabilì la fondazione per restaurare il dominio su tutte le cose, superando la terza tentazione nel deserto, il lato di Dio deve restaurare il dominio dell’uomo sull’intero mondo, superando il lato satanico nella 3A Guerra mondiale.
c) Questa guerra servirà per stabilire la fondazione, allo stadio di perfezione, per restaurare la sovranità di Dio. Vincendo, la parte di Dio realizzerà il mondo ideale dei Principi, eliminando il mondo comunista e riportando a Dio la sovranità su tutte le cose.
(4) Risultati della 3A Guerra mondiale dal punto di vista della provvidenza di restaurazione.
Dio vuole restaurare tramite indennizzo l’intero corso della provvidenza che è stato prolungato per tre stadi, vincendo le tre guerre mondiali e realizzando così il mondo ideale, come doveva essere nel piano originale della creazione.
La vittoria del lato di Dio, in queste tre guerre mondiali, permetterà la realizzazione del mondo ideale. Dio ha lottato per questo scopo attraverso tutta la storia, fin dalla caduta dell’uomo, ed infine questo avverrà, attraverso la completa restaurazione tramite indennizzo di tutte le fondazioni per la provvidenza di restaurazione.
| « Indietro | Avanti » |
